Bluesky app fork with some witchin' additions 💫

OTA Deployments#

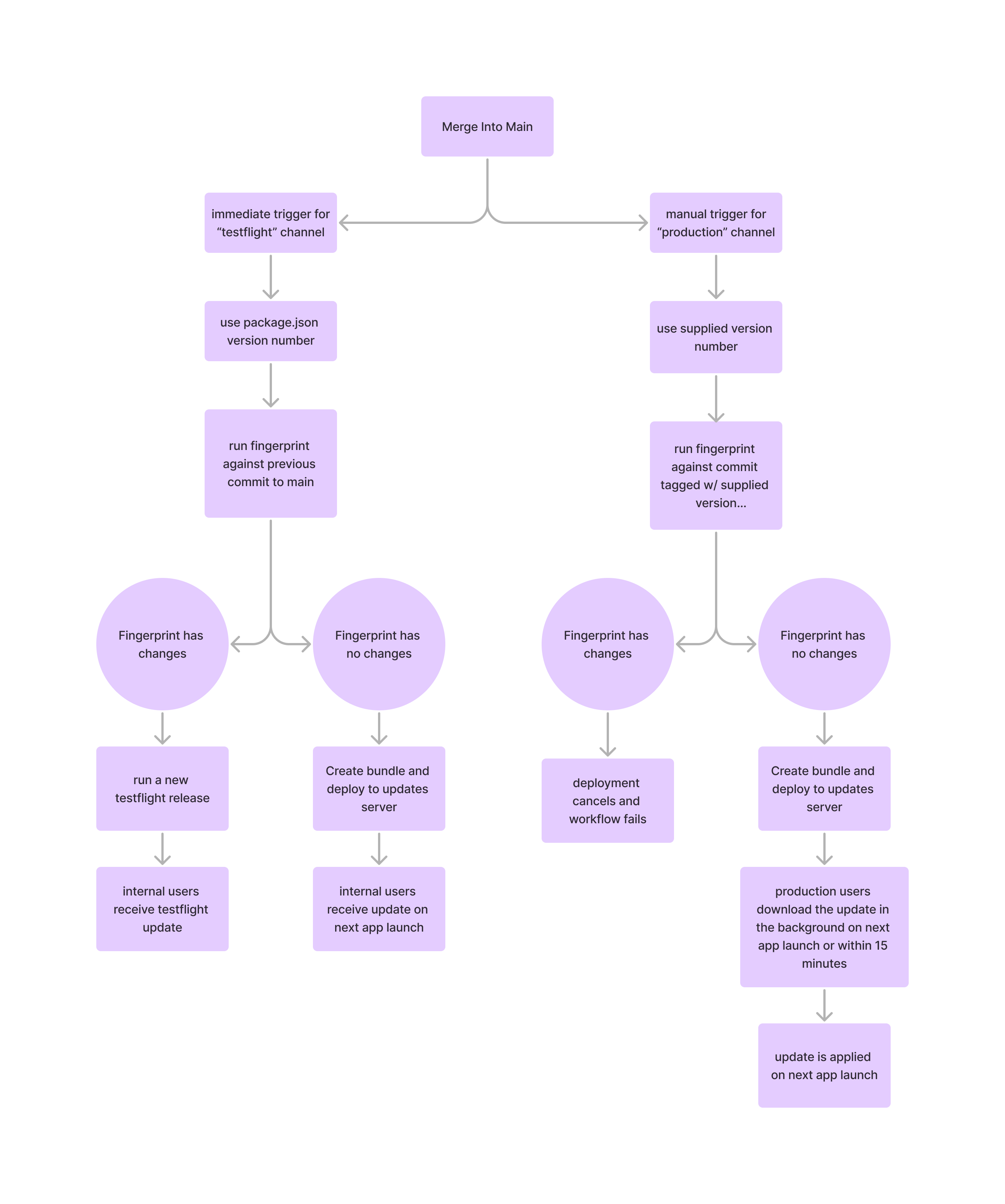
Automatic internal OTAs#

OTA deployments to TestFlight/APK installs happen automatically upon all merges into main. In cases where the fingerprint diff shows incompatible native changes, a new client build will automatically be ran and deployed to TestFlight (iOS) or delivered in Slack (Android).

Production OTAs#

Production OTAs can only update the JavaScript bundle. Changes to native modules must be done as a full release cycle through the app stores.

TIP

If you're using a TestFlight build, in order to reference the correct build number and to verify the success of an OTA, you will need to delete the TestFlight app itself, delete the Bluesky app entirely, and re-install from the App Store.

1. Find the build numbers#

Find the latest production build numbers for iOS and Android in Slack. These are spit out into #bot-client-builds after each release. You can also find this information under the About section in app settings.

Slack In app
slack slack

2. Ensure the release is tagged#

You need to ensure that the latest release was properly tagged using the format 1.X.0. If the commit is not properly tagged, then the OTA deployment will simply fail since the GitHub Action will not be able to find a commit to fingerprint and diff against.

3. Create an OTA branch#

Create a branch based off the last commit that was deployed in the most recent release. This could be the commit that was tagged 1.x.0, or a later commit, but it needs to be the tip of the latest production release in any case. Double check yourself by ensuring that the version in package.json matches what's in the latest release.

This new OTA branch should follow the format 1.X.0-ota-1. If one or more OTAs have already been deployed for this release, incremement the branch name e.g. 1.x.0-ota-2.

4. Add commits to the OTA branch#

Cherry pick in the commits that need to be deployed on top of the most recent release or OTA.

5. Manually set build numbers#

Log in to the EAS CLI with eas login and manually set the build numbers to the values you found in Step 1.

> npx eas build:version:set -p ios
>
> Project @blueskysocial/bluesky with bundle identifier "app.witchsky" is configured with buildNumber 1011.
> ✔ What version would you like to set? … 1009
>
> npx eas build:version:set -p android
>
> Project @blueskysocial/bluesky with application ID "app.witchsky" is configured with versionCode 641.
> ✔ What version would you like to set? … 639

👉 Save the previous values, in this case 1011 and 641, so you can reset them after the OTA completes.

6. Run the GitHub actions#

You'll need to run two separate actions: one to deploy the iOS/Android OTA itself, and one to build the web Docker container.

For the iOS/Android OTA, head to Actions > Bundle and Deploy EAS Update and run the action.

Steps
Select your OTA branch 1.x.0-ota-x, select production in the dropdown, enter the git tag of the latest release 1.x.0, and click "Run workflow" workflow
NOTE

If you do enter an incorrect version here, the deployment will either:

  • Fail, because the action cannot find a commit with your misentered version
  • Succeed, but with no users receiving the update. This is because the version you entered will not properly correlate to a build number as well, so no clients in the wild will be able to receive the update.

For web, head to Actions > build-and-push-bskyweb-aws and run the action.

Steps
Select your OTA branch 1.x.0-ota-x and click "Run workflow" workflow

7. Deploy web#

Once the web Docker container build finishes, go to your 1.x.0-ota-x branch, copy the most recent commit hash. Post this hash in #ops-deploys and request someone with web deploy access deploy the built container.

8. Confirm successful deployment#

In about five minutes, the new deployment should be deployed and devices will begin downloading and installing in the background.

To confirm this, as mentioned above, you must completely clear the TestFlight build from your device and re-install from the App Store. Then, you'll need to:

  • Launch the app (or quit and reopen) and wait ~15s for the download to complete
  • Quit and reopen the app
  • Check the Settings > About page and confirm the has matches the most recent has on your OTA branch

9. Reset build numbers#

Grab the build numbers you saved in Step 5 and reverse the EAS CLI commands to reset the build numbers.

> npx eas build:version:set -p ios
>
> Project @blueskysocial/bluesky with bundle identifier "app.witchsky" is configured with buildNumber 1009.
> ✔ What version would you like to set? … 1011
>
> npx eas build:version:set -p android
>
> Project @blueskysocial/bluesky with application ID "app.witchsky" is configured with versionCode 639.
> ✔ What version would you like to set? … 641

Overview diagram#

OTA Deployment