tangled
alpha
login
or
join now
jeanmachine.dev
/
witchsky.app
forked from
jollywhoppers.com/witchsky.app
star
0
fork
atom
Configure Feed
Issues
Pull Requests
Commits
Tags
Feed URL
Select the types of activity you want to include in your feed.
Bluesky app fork with some witchin' additions 馃挮
star
0
fork
atom
Configure Feed
Issues
Pull Requests
Commits
Tags
Feed URL
Select the types of activity you want to include in your feed.
overview
issues
pulls
pipelines
witchsky.app
/
docs
/
img
/
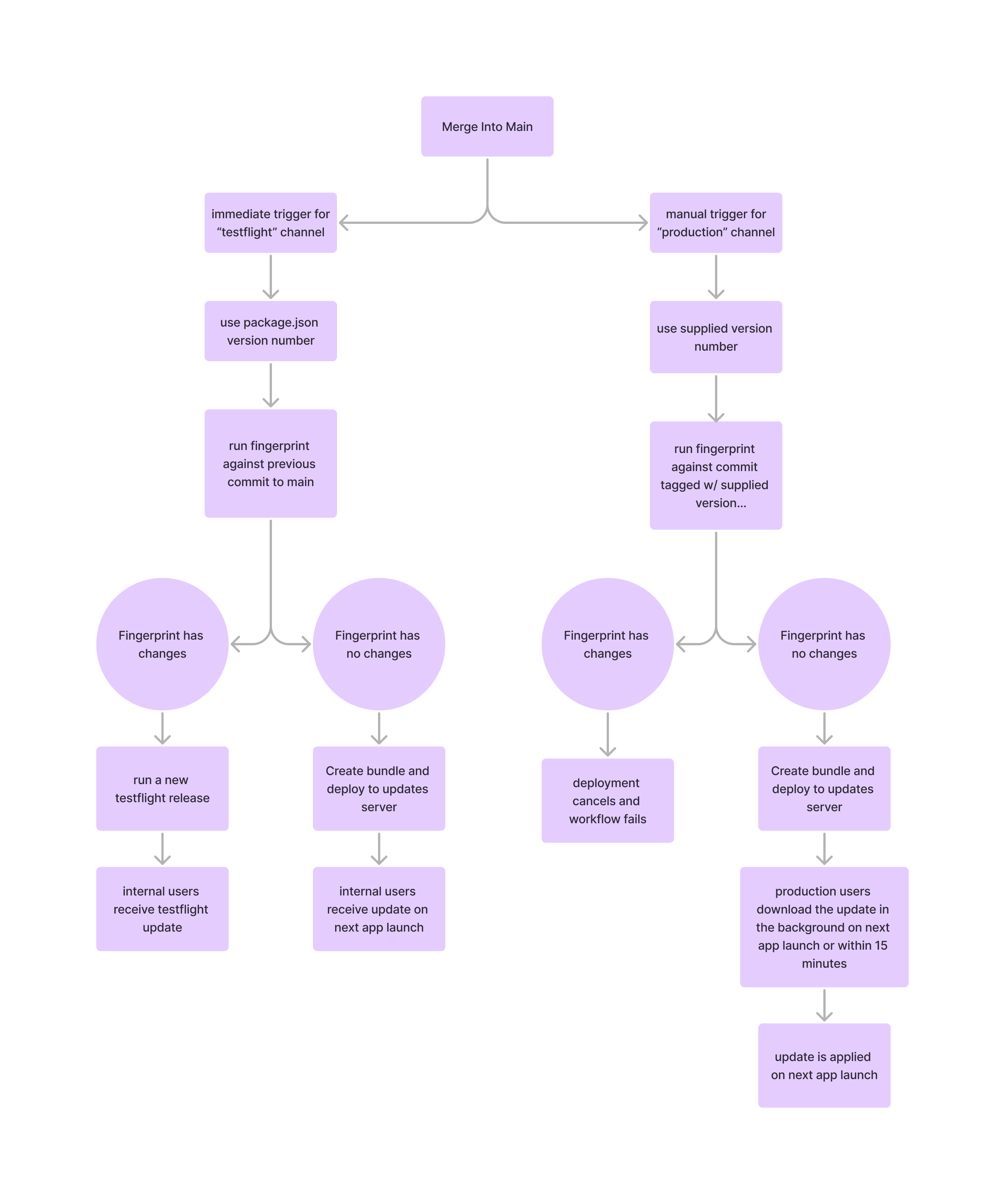
ota-flow.png
at
main
194 kB
view raw
hailey.at
鉁嶏笍 Add OTA Docs (#4187)
2y ago
f9244658