keyboard stuff
0
fork

Configure Feed

Select the types of activity you want to include in your feed.

readme.md

QMK-based firmware for Zenith Z-150 keyboard#

Z-150

Zenith Z-150 keyboard conversion project: direct connection of Black Pill to the matrix.

Earlier 100-1886 version with black logo has different PCB.

Make example for this keyboard (after setting up your build environment):

make handwired/z150:default

See the build environment setup and the make instructions for more information. Brand new to QMK? Start with our Complete Newbs Guide.

Modding#

Matrix#

Z-150 has 11x8 matrix. It's ghost-free thanks to the diodes.

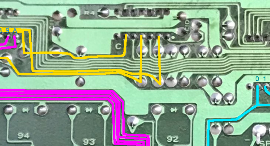
Columns are located under NEC D8049HC MCU IC: Z-150 columns

Rows are connected to unmarked 24-pin MUX IC: Z-150 rows

LEDs#

LEDs (from left to right): NumLock, CapsLock, ScrollLock: Z-150 LED cathodes

Their anodes are connected to VCC through 220Ω resistors. Z-150 LED anodes

You can keep the original resistors, but with Black Pill or any other 3.3V controller the LEDs may seem a little dim. Try 150Ω or close value if you want to fix that.

Black Pill#

Suggested mount position for the Black Pill (view from the bottom side of the PCB):

      R0  R1  R2  R3  R4  R6          R9  LC  LN  LS
,--------------------------------------------------------------------,
|B12 B13 B14 B15  A8  A9 A10 A11 A12 A15  B3  B4  B5  B6  B7 3V3 GND |---,
|                                                                    |USB|
|B11 B10  B1  B0  A7  A6  A5  A4  A3  A2  A1  A0 RST C13  B9  B8 GND |---'
'--------------------------------------------------------------------'
  C0  C1  C2  C3  C4  C5  C6  C7  R5  R8  R7  RA    
  1. Desolder all ICs, crystal oscillator, capacitors and resistors except R0–R2 (they connect LEDs to VCC).
  2. Solder 12-pin header to the Black Pill (pins B11–A0 on the left side).
  3. Solder two 3-pin headers for boot jumpers.
  4. Solder 4-pin SWD header.
  5. Burn STM32duino bootloader to Black Pill.
  6. Compile and flash the firmware: make handwired/z150:default:flash
  7. Align Black Pill pins B11–A4 with columns 0–7 and solder them.
  8. Connect rows, LEDs, ground and VCC traces to the corresponding pins of the BlackPill using additional wires.